支浦村
返回昆山市e阳光财务公开平台
搜索
支浦村
首页
了解
支浦村
支浦村概况
履职清单
任期目标
网格化管理服务
村盖章事项名录
办事指南
财务公开
招标信息
交易公告
成交信息
重要公示
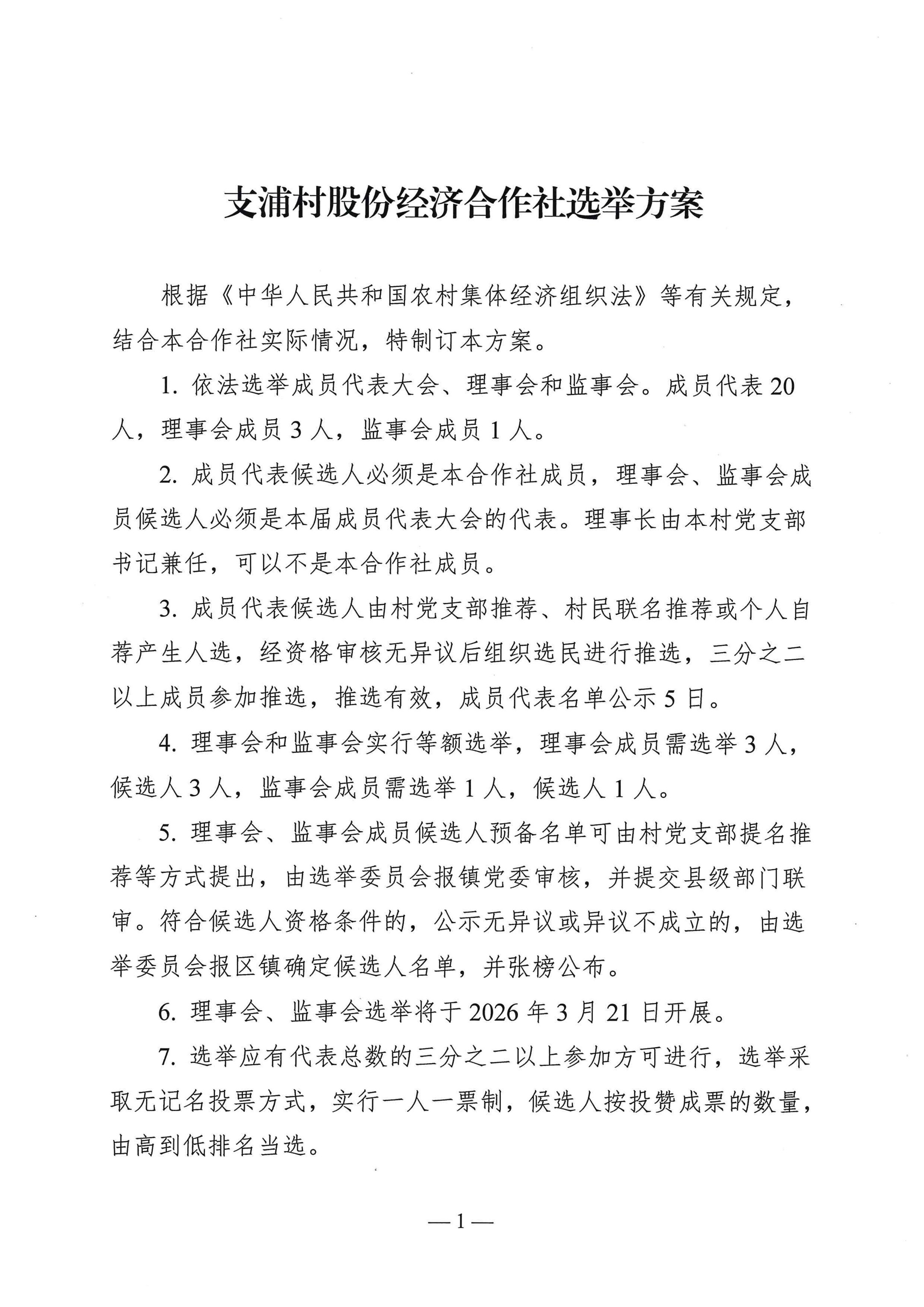
支浦村股份经济合作社选举方案
【时间:2026/3/10 20:58:05】【作者:】
支浦村股份经济合作社选举方案
返回重要公示
关闭窗口
版权所有 © 昆山市e阳光财务公开平台
返回首页
苏ICP备17061219号